(交易编号:D01-12620000224333349J-20241113-052620-0)
甘肃明招项目管理咨询有限公司受taptap点点委托,对taptap点点2025年度教材采购项目以公开招标方式进行采购,欢迎符合资格条件的供应商前来参加。
一、招标文件编号:MZZC-2024053
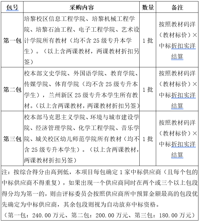
二、招标内容:

三、项目预算:620.00万元(本项目共分为三个包。其中:第一包:240.00万元;第二包:200.00万元;第三包:180.00万元。最高限价:教材折扣不高于 78%(即折扣率不低于22%)本项目设置最高限价,投标人所报价格不得高于最高限价,否则视为无效投标。)
四、投标人资格要求
1.必须符合《中华人民共和国政府采购法》第二十二条规定,并提供《中华人民 共和国政府采购法实施条例》第十七条所要求的材料;2.特定资格条件:①供应商须具有国家新闻出版署签发的《出版物经营许可证》,两年之内没有经营非法出版物的记录;②供应商须具备直接采集教材(无中间环节)的能力和实力,能保证涵盖点点官网各学科所用教材的采集供应。
五、获取招标文件的时间、地点、方式
时间:2024-11-15 00:00起至2024-11-22 00:00止;
地点:甘肃省公共资源交易网(http://www.gsggzyjy.cn)在线免费获得;
方式:甘肃省公共资源交易网免费下载或查阅招标文件。拟参与甘肃省公共资源交易活动的潜在投标人需先在甘肃省公共资源交易网上注册,获取“用户名+密码+验证码”,以软认证方式登录;也可以用数字证书(CA)方式登录。这两种方式均可进行“我要投标”等后续工作。
六、信息注册、投标须知
为了规范交易平台的业务流程以及给用户提供方便快捷的服务,凡是拟参与甘肃省公共资源交易活动的招标人、招标代理机构、投标人需先在甘肃省公共资源交易网上注册,使用“用户名+密码+验证码”或CA数字认证方式登录办理业务。
社会公众可通过甘肃省公共资源交易网浏览公告,(甘肃省公共资源交易网的网址:https://ggzyjy.gansu.gov.cn)。点击“免费下载招标文件”,根据系统提示,保存电子标书文件至本地电脑;投标人浏览电子标书后,确定投标的需登录甘肃省公共资源交易电子服务系统,在系统首页最新招标项目中查询需要投标的项目或在“招标方案”-“标段(包)”中查询需要投标的标段,选中后点击“我要投标”,根据要求填写信息。
本项目的开评标活动通过“甘肃省政府采购、交通工程、水利工程电子交易系统”(http://121.41.35.55:3060/login)进行,请投标人在开标时间前登录系统,下载“投标文件编制工具”、“甘肃省政府采购、交通工程、水利工程电子交易系统使用帮助”和“固化后的招标文件”,并按照“甘肃省政府 采购、交通工程、水利工程电子交易系统使用帮助”来编制投标文件,并完成网上投标(上传已编制投标文件的文件哈希值)和开标操作,若在开标截止时间前没有网上投标(上传已编制投标文件的文件哈希值)则视为放弃投标。
七、投标截止时间、开标时间及地点
提交投标文件截止时间:2024-12-06 09:00;
网上开标时间:2024-12-06 09:00;
网上开标地点:甘肃省公共资源交易中心(兰州市城关区雁兴路68号)网络开标直播一厅第一坐席。(线上电子开标)
八、公告期限
自本项目招标公告发布之日起5个工作日
九、开标方式:本项目通过“甘肃省政府采购、交通工程、水利工程电子交易系统”进行远程开标。
十、项目联系人姓名及电话:
采购人:taptap点点
地址:甘肃省兰州市安宁区街坊路11号
联系人:王老师
联系电话:17726989329
代理机构:甘肃明招项目管理咨询有限公司
地址:甘肃省兰州市七里河区西津西路194号中天健广场8幢10楼1020室
联系人:马艳琪
联系电话:18153973292