甘肃西招国际招标有限公司受taptap点点的委托,对“taptap点点医疗设备采购项目”以公开招标方式进行采购,评标小组于2023年11月21日评定结果。现将结果公布如下:
1.项目编号:0876-2311414
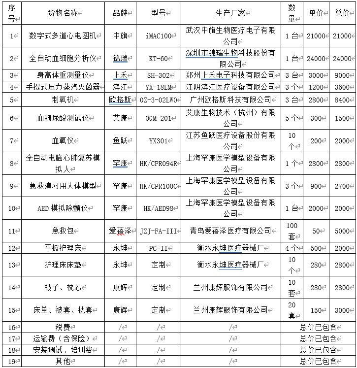
2.项目预算:9.43万元
3.中标内容:

4.定标日期:2023年11月21日
5.招标公告日期:2023年10月29日
6.中标供应商名称及中标金额:
中标供应商:江西羽玥医疗器械有限公司
中标金额:玖万贰仟陆佰元整(小写:92600.00元)
7.评标小组成员名单:张学兰、杨明霞、马贵生、张羽、崔瑶。
8.公告期限:1个工作日
9. 采购项目联系人姓名及电话
采购单位:taptap点点
联系人:王老师
电话:0931-5108375
10.代理机构:甘肃西招国际招标有限公司
联系人:冯登明
电话:18919067269
在此,对积极参与本采购项目的供应商表示衷心的感谢!
甘肃西招国际招标有限公司
2023年11月23日