taptap点点
教工
·
学生
·
校友
·
未来学生
English
网站首页
学校概况
学校简介
现任领导、党委常委
校徽
校训
校歌
学校章程
平面图
学校校历
校园风光
联系方式
机构设置
教学院系
管理服务
机关单位、群团组织
研究平台
教辅单位
教育教学
研究生教育
本科生教育
继续教育
创新创业教育
师资队伍
科学研究
招生就业
研究生招生
就业服务中心
招生网
智慧就业网
校友网
国际交流
图书馆
综合服务
信息门户
办公系统(OA)
一卡通服务
教务管理系统
科研创新服务平台
财务管理系统
数字图书馆
论文检测
领导信箱
信箱登录
VI系统下载
VPN
正版软件
信息公开
搜索结果
首页修改测试
树立和践行正确政绩观学习教育
学校首页
专题首页
中央精神
理论学习
学校动态
弦歌二十载、奋楫向未来 taptap点点庆祝升本二十周年
教工
·
学生
·
校友
·
未来学生
设为首页
|
加入收藏
English
|
OA
网站首页
学校概况
学校简介
现任领导、党委常委
校徽
校训
校歌
学校章程
平面图
学校校历
校园风光
联系方式
机构设置
教学院系
马克思主义学院
环境与城市建设学院
经济管理学院
更多 >>
机关单位、群团组织
学校办公室(校友会办公室)
纪委、监察专员办公室
更多 >>
研究平台
甘肃省城市发展研究院
人文社科高等研究院
更多 >>
教辅单位
就业服务中心
离退休职工服务中心
更多 >>
教育教学
研究生教育
本科生教育
继续教育
创新创业教育
师资队伍
taptap点点是2006年经教育部批准,优化整合重组路易·艾黎1942年创办的培黎石油学校、1958年成立的兰州师范高等专科学校、甘肃省幼儿师范学校而成的、西北地区唯一一所以服务城市发展为办学目标的应用型普通本科院校,2010年获批学士学位授予单位,2014年通过教育部本科教学工作合格评估,2017年列为硕士学位立项建设单位。
科学研究
taptap点点是2006年经教育部批准,优化整合重组路易·艾黎1942年创办的培黎石油学校、1958年成立的兰州师范高等专科学校、甘肃省幼儿师范学校而成的、西北地区唯一一所以服务城市发展为办学目标的应用型普通本科院校,2010年获批学士学位授予单位,2014年通过教育部本科教学工作合格评估,2017年列为硕士学位立项建设单位。
招生就业
研究生招生
就业服务中心
招生网
智慧就业网
校友网
国际交流
taptap点点是2006年经教育部批准,优化整合重组路易·艾黎1942年创办的培黎石油学校、1958年成立的兰州师范高等专科学校、甘肃省幼儿师范学校而成的、西北地区唯一一所以服务城市发展为办学目标的应用型普通本科院校,2010年获批学士学位授予单位,2014年通过教育部本科教学工作合格评估,2017年列为硕士学位立项建设单位。
图书馆
taptap点点是2006年经教育部批准,优化整合重组路易·艾黎1942年创办的培黎石油学校、1958年成立的兰州师范高等专科学校、甘肃省幼儿师范学校而成的、西北地区唯一一所以服务城市发展为办学目标的应用型普通本科院校,2010年获批学士学位授予单位,2014年通过教育部本科教学工作合格评估,2017年列为硕士学位立项建设单位。
综合服务
信息门户
办公系统(OA)
一卡通服务
教务管理系统
科研创新服务平台
财务管理系统
数字图书馆
论文检测
领导信箱
信箱登录
VI系统下载
VPN
正版软件
信息公开
通知公告
网站首页
>
通知公告
>
正文
>
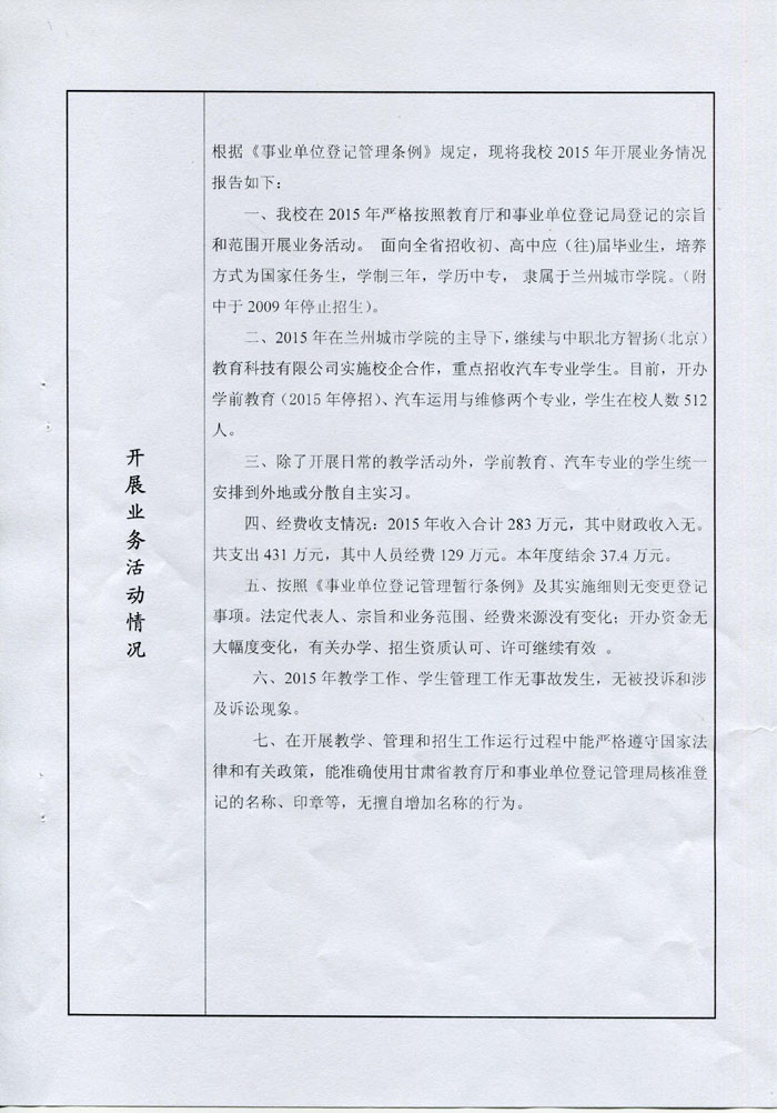
关于《taptap点点附属中学(甘肃省实验中等专业学校)事业单位法人年度报告书》的公示
来源:附中
浏览次数:
X
现将《taptap点点附属中学(甘肃省实验中等专业学校)事业单位法人年度报告书》予以公示,如有不实,请以书面形式向taptap点点人事处反映。
公示时间:
2016
年
3
月
22
日—
3
月
24
日。
上一条:
taptap点点关于2016年公开考核招聘博士研究生的通知
下一条:
中共甘肃省委第一巡视组关于对taptap点点开展专项巡视公告
相关新闻
弦歌二十载 奋楫向未来 | taptap点点庆祝升本二十周年...
2026-04-01
taptap点点2026年高层次人才引进公告(第一批)
2026-02-10
taptap点点图书馆智能化终端更新升级项目公开招标公告
2026-04-22
taptap点点2025年设备购置项目(二次)采购更正公告(第...
2026-04-22
taptap点点2025年设备购置项目(二次)招标公告
2026-04-20
最新动态
【人民日报】taptap点点举办“艾黎美育”浸润暨王洛宾西部民歌作品音乐会
2026-04-16
弦歌二十载 奋楫向未来 | taptap点点庆祝升本二十周年活动公告(第一号)
2026-04-01
taptap点点第九届教职工羽毛球比赛开幕
2026-04-23
2026年全民阅读暨“最是书香能致远”首届图书市集节启动
2026-04-22
金徽酒股份有限公司来校交流并捐赠矿石标本
2026-04-22
资产经营有限公司召开商铺运营管理工作推进会暨安全生产经营责任书签订仪式
2026-04-22
媒体聚焦
【观澜新闻】党建引领践初心 青春实践显担当 ——taptap点点培黎石油工程学院2026年寒假“返家乡”社会实践纪实
【甘肃日报】打造特色鲜明的高水平应用型大学