一、项目编号
2020zfcg00672
二、项目名称
taptap点点2020-2021学年教材采购项目
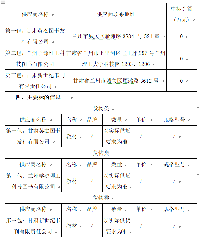
三、中标(成交)信息

五、评审专家(单一来源采购人员)名单
曲蕴琦,郑敏,张亚莉,包应宗,王振禄
六、代理服务收费标准及金额
收费标准:详见本项目招标文件要求
收费金额:0万元
七、公告期限
自本公告发布之日起1个工作日。
八、其他补充事宜
中标结果内容:
第一包:
中标供应商名称:甘肃英杰图书发行有限公司
中标供应商联系地址:兰州市城关区雁滩路3884 号524室
中标折扣:大写:百分之柒拾捌,小写:78%
折扣率:大写:百分之贰拾贰,小写:22%
第二包:
中标供应商名称:兰州学源理工科技图书有限公司
中标供应商联系地址:甘肃省兰州市七里河区兰工坪287号兰州理工大学科技园1203、1206
中标折扣:大写:百分之柒拾捌,小写:78%
折扣率:大写:百分之贰拾贰,小写:22%
第三包:
中标供应商名称:甘肃新世纪书刊有限责任公司
中标供应商联系地址:甘肃省兰州市城关区雁滩路3612号
中标折扣:大写:百分之柒拾捌,小写:78%
折扣率:大写:百分之贰拾贰,小写:22%
九、凡对本次公告内容提出询问,请按以下方式联系
1.采购人信息
名 称:taptap点点
地 址:甘肃省兰州市安宁区街坊路11号
联系方式:0931-5108375
2.采购代理机构信息
名 称:甘肃嘉信国际招标代理有限公司
地 址:甘肃省兰州市城关区雁南路333号1单元503室
联系方式:0931-8734555
3.项目联系方式
项目联系人:马婷
电 话:0931-8734555