近日,培黎机械工程学院团委联合“伴我童行”乡村振兴项目组举办了“捐书筑梦,情暖三月”校园公益主题活动。活动中募集到的书籍已全部捐赠至山西省运城市垣曲县蒲掌乡蒲掌示范小学。

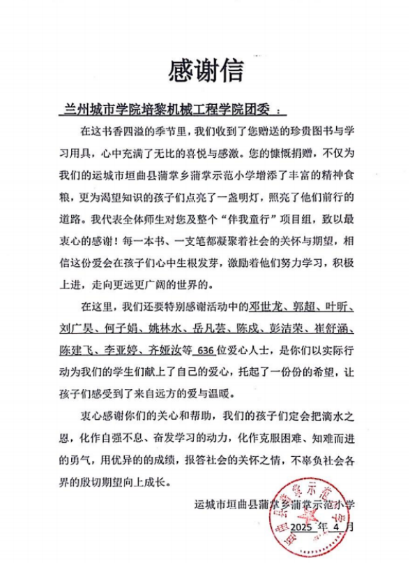
书籍到达学校后,孩子们的喜悦溢于言表,他们纷纷表示,这些书籍不仅丰富了课余生活,更点亮了他们对知识的渴望与对未来的憧憬。同时,蒲掌乡蒲掌示范小学向培黎机械工程学院团委发来感谢信。

此次捐赠的书籍如同知识的种子,已在孩子们心中生根发芽,茁壮成长。未来,培黎机械工程学院将继续以实际行动践行社会责任,为乡村振兴贡献青春力量,让知识的光芒照亮更多孩子的梦想之路。同时,也期待更多爱心人士能够加入到公益事业中来,共同为乡村儿童的成长和发展贡献自己的力量。
撰稿:刘晶 审核:王道静