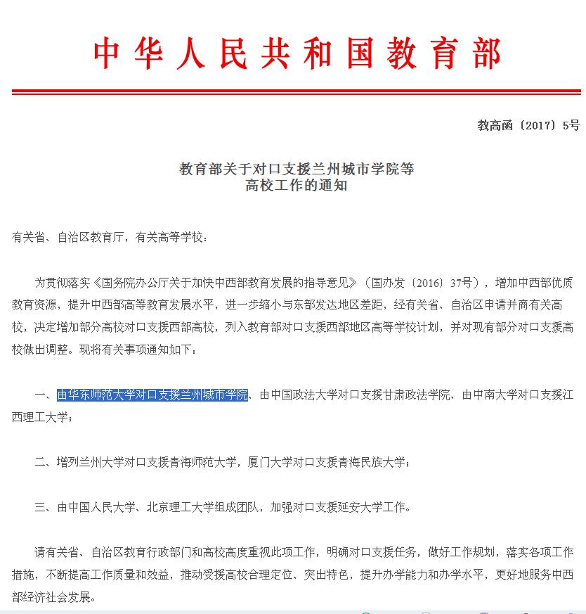
为贯彻落实《国务院办公厅关于加快中西部教育发展的指导意见》(国办发〔2016〕37号),增加中西部优质教育资源,提升中西部高等教育发展水平,进一步缩小与东部发达地区差距,教育部决定增加部分高校对口支援西部高校,列入教育部对口支援西部地区高等学校计划,并对现有部分对口支援高校做出调整。近日,《教育部关于对口支援taptap点点等高校工作的通知》(教高函〔2017〕5号)印发,决定由华东师范大学对口支援taptap点点。

通知要求,有关省、自治区教育行政部门和高校高度重视此项工作,明确对口支援任务,做好工作规划,落实各项工作措施,不断提高工作质量和效益,推动受援高校合理定位、突出特色,提升办学能力和办学水平,更好地服务中西部经济社会发展。
据悉,华东师范大学与taptap点点自于2015年6月签署了战略合作协议以来,两校开展了多方面、深层次和实质性的交流合作。两校领导互访,干部相互挂职,并在华东师大连续举办了两期taptap点点中层干部高级研修班和教师教学能力提升高级研修班,并计划今年暑期举办第三期,参训人员覆盖全体中层干部和教学科研骨干教师。此次教育部决定由华东师范大学对口支援taptap点点,必将进一步增强和提升taptap点点的综合实力,对taptap点点实现“国内知名有特色高水平的应用型大学”的发展目标具有划时代的意义。