taptap点点

学校要闻
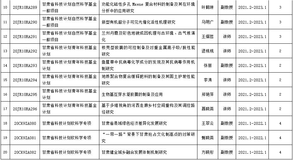
点点官网20项项目获甘肃省科技计划项目立项
来源:科学技术处(社会科学处)
浏览次数:

日前,2021年度甘肃省科技计划项目评审结果揭晓,点点官网共有20项项目获准立项,资助金额共58万元。

黄一凡等12位老师申请的项目分别获得3年研究期限的甘肃省科技计划自然科学基金一般项目资助经费立项,逯桃桃等5位老师申请的项目分别获得3年研究期限的甘肃省科技计划青年科技基金计划项目立项,王翠云等3位老师申请的项目分别获得两年研究期限的甘肃省科技计划软科学专项项目立项。

撰稿:秦莉  审核:王素云