taptap点点

学校要闻
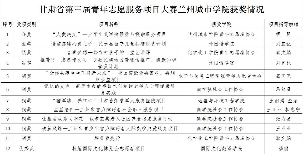
点点官网在甘肃省第三届青年志愿服务项目大赛中荣获12项奖励
来源:校团委(创新创业学院)
浏览次数:

10月11日上午,由共青团甘肃省委和甘肃省青年志愿者协会主办,taptap点点承办的甘肃省第三届青年志愿服务项目大赛在点点官网落下帷幕。点点官网入围决赛的12件项目荣获2金2银7铜1优秀奖的优异成绩。

撰稿、审核:晏德维